中央大學哲學研究所LOGO 國立中央大學哲學研究所
  • 首頁
  • 中央大學
  • 最新消息
  • 關於本所
    • 簡介
    • 師資陣容
    • 學術活動
    • 榮譽校友
    • 捐贈本所
  • 修業課程
    • 博士班
      課程地圖 修業辦法 資格考核 論文審定 口試相關 論文速覽
    • 碩士班
      課程地圖 修業辦法 論文審定 口試相關 論文速覽
    • 碩專班
      課程地圖 修業辦法 論文審定 口試相關 論文速覽
    • 大學部專區
  • 招生專區
    • 博士班
    • 碩士班
    • 碩專班
    • 學生資源
  • 學術單位
    • 應倫中心
    • 儒學中心
    • 念臺書苑
  • 表單/流程
  • 活動照片
  • 網路資源
  • 所友會
  • 聯絡我們
  • English
    • About
    • Program

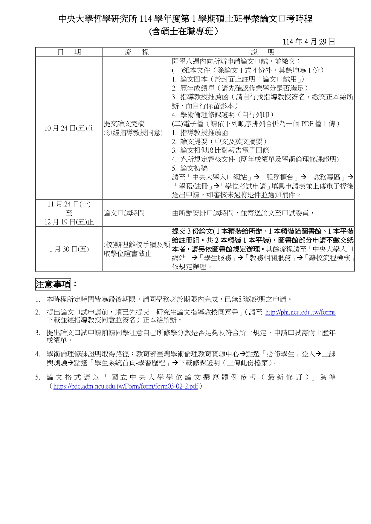
〔重要公告〕114-1碩士班(含在職班)修業時程
2025-09-02 課程

114-1碩士班(含在職班)修業時程 (點此下載)

〔重要公告〕114-1碩士班(含在職班)修業時程

國立中央大學哲學研究所 版權所有 2017 NCU PHI All Rights Reserved back

(320) 桃園市中壢區中大路300號 文學三館 LS-302

needair@cc.ncu.edu.tw

(03) 4227151 轉 33550

(03) 4224704

  • 中央大學
  • 文學院
  • 學校行事曆

本網站建議使用 Microsoft IE 9.0 以上版本觀看,若為 Windows XP 則無法升級為 IE 9.0 以上版本,建議使用 Chrome 或 Firefox 瀏覽器